

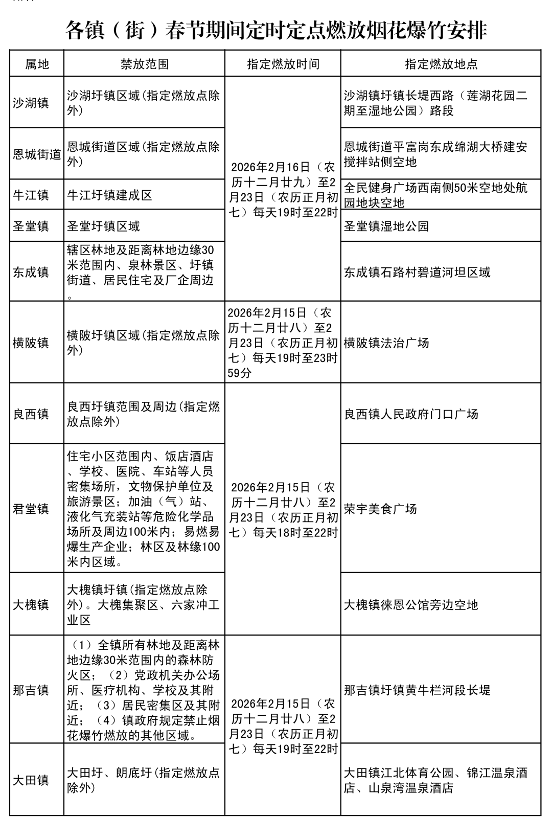
春节操纵
年味极少点浓郁起来
不幼年伙伴会选拔燃放烟花炮竹
奉求好意思好心愿
增添节日氛围
本年春节江门各地
对燃放烟花炮竹
有哪些要求呢?
一齐来了解一下吧↓↓
蓬江
为保险全国安全和群世东谈主身、财产安全,减少大气环境玷辱,确保春节本事烟花炮竹燃放安全步地沉稳,把柄《中华东谈主民共和国环境保护法》《中华东谈主民共和国递次料理处罚法》《烟花炮竹安全料理条例》等法律法例,现就加强蓬江区烟花炮竹燃放安全料理事宜晓谕如下:
一、烟花炮竹定燃烧放
(一)棠下镇大林路(凤翔路—丰乐正途)区域设定为临时燃放区域,如下图红色区域所示,长约350米,燃放区域以政府现场指点区域为准,交通管制以交管部门发布为准。

棠下镇大林路(凤翔路—丰乐正途)区域指引图
(二)临时燃放区域绽放燃放时代为:2026年2月15日至2月23日(农历二十八至正月初七)每晚19时至23时。
(三)燃放种类:个东谈主仅限燃放C、D类烟花炮竹,严禁燃放A、B类烟花炮竹,烟花炮竹类别以产物包装绮丽为准。
(四)在上述烟花炮竹燃放区域隔邻建筑2个有烟花炮竹筹画许可证的临时零卖点,有需要的市民一又友可自行前去购买。
二、烟花炮竹禁放
除上述指定区域和燃放时代外,蓬江区全区领域全天候不容燃放烟花炮竹。
三、燃放烟花炮竹的防备事项
(一)烟花炮竹要在指定燃放区域进行燃放。
(二)不得向东谈主群、车辆、建筑物、在建工地、树木、全国绿地、窨井抛掷燃烧的烟花炮竹。
(三)不得在建筑物内、屋顶、阳台燃放未必向外抛掷烟花炮竹。
(四)燃放烟花炮竹不得妨碍行东谈主、车辆安全通行。
(五)不得摄取其他危害东谈主身和财产安全的花式燃放烟花炮竹。
(六)燃放烟花炮竹后应酬余烬进行灭火处理。
(七)14周岁以下未成年东谈主燃放烟花炮竹的,应当由监护东谈主未必其他成年东谈主陪伴督察。
(八)不要在无证摊点、“一又友圈”、骑车兜销的违法商家处购买烟花炮竹。
(九)因安全监管需要,请关怀、遵循我区对烟花炮竹限放区域的现场管控措施。
四、关系法律章程
(一)在不容燃放烟花炮竹的时代、场合燃放烟花炮竹,未必以危害全国安全和东谈主身、财产安全的花式燃放烟花炮竹的,由公安机关依据《烟花炮竹安全料理条例》第四十二条第二款章程,责令罢手燃放,处100元以上500元以下的罚金;组成违犯递次料理步履的,照章给予递次料理处罚。
(二)对佩戴烟花炮竹搭乘全邦交通用具,未必邮寄烟花炮竹以及在托运的行李、包裹、邮件中夹带烟花炮竹的,由公安机关依据《烟花炮竹安全料理条例》第四十一条章程,充公作歹佩戴、邮寄、夹带的烟花炮竹,可并处200元以上1000元以下罚金。
(三)对未经许可坐褥、筹画烟花炮竹成品,由安全坐褥监督料理部门责令罢手作歹坐褥、筹画举止,处2万元以上10万元以下的罚金,并充公作歹坐褥、筹画的物品及罪犯所得。组成违犯递次料理步履的,照章给予递次料理处罚;组成犯法的,照章致密处分。
五、举报花式
任何单元和个东谈主发现烟花炮竹罪犯违法步履的,不错向联系单元举报,举报电话如下:
110(作歹输送、燃放烟花炮竹)
12350(作歹坐褥、储存、销售烟花炮竹)
12315(烟花炮竹产物性量问题)
119(火警电话)
六、本晓谕自公布之日起驱动施行,至2026年2月23日(正月初七)兑现。
江海
江海区东谈主民政府对于加强2026年春节本事
烟花炮竹安全料理的晓谕
为营造欣喜温暖节日氛围,传承中华英才传统习俗,保险全区东谈主民各人生命财产安全和全国安全,把柄《中华东谈主民共和国环境保护法》《中华东谈主民共和国递次料理处罚法》《烟花炮竹安全料理条例》等联系法律法礼貌程,做买卖讨,2026年春节本事实行限区域、限时段燃放烟花炮竹的料理措施。现就联系事项晓谕如下:
一、临时燃放区域
临时燃放场合为外海街谈西江外滩横沥水闸至石咀水闸沿江段,长度约400米。除区政府规矩的烟花炮竹燃放区域外,严禁任何单元和个东谈主在区内其他区域燃放烟花炮竹。

二、燃放时代
2026年2月15日至2026年2月25日(即农历十二月二十八至农历正月初九)每天19时至23时。
三、临时零卖点建筑
在距离临时燃放点一区约85米的小广场建筑了1个正规正当的烟花炮竹临时零卖点,有需要的市民一又友可自行前去购买(以现场指点区域为准)。
四、烟花炮竹燃放防备事项
(一)燃放时严禁将烟花的喷射口瞄准建筑物窗口、行东谈主、东谈主员密集局面、车辆、窨井或易燃易爆物品隔邻,以防火星溅射激励失火或形成东谈主身伤害。
(二)不得在住户住宅的楼谈、阳台、楼顶等建筑物里面燃放或向外抛掷烟花炮竹。
(三) 燃放时要是出现熄火等特殊情况,请勿立即集合。严禁对未燃烧的烟花炮竹进行二次燃烧,或用已燃烧的烟花炮竹去燃烧其他烟花炮竹。
(四)不得有影响全国顺序、危害他东谈主东谈主身和财产安全的步履。
(五)燃放烟花炮竹后应酬余烬进行灭火处理。
(六)14周岁以下未成年东谈主应当在监护东谈主未必其他成年东谈主陪伴督察下燃放烟花炮竹。
(七)不容在无证摊点、“一又友圈”、骑车兜销的违法商贩处购买烟花炮竹。
(八)不容购买擦炮、礼花弹等国度明令不容的产物以及假冒伪劣的烟花炮竹。
(九)不要在家中大量存放烟花炮竹,更不要为作歹销售烟花炮竹者提供储存局面。不要组织、参与作歹坐褥、筹画、储存烟花炮竹举止。
(十)因安全监管需要,请关怀、遵循我区对烟花炮竹限放区域的现场管控措施。
五、关系法律章程
(一)在不容燃放烟花炮竹的时代、场合燃放烟花炮竹,未必以危害全国安全和东谈主身、财产安全的花式燃放烟花炮竹的,由公安机关依据《烟花炮竹安全料理条例》第四十二条第二款章程,责令罢手燃放,处100元以上500元以下的罚金;组成违犯递次料理步履的,照章给予递次料理处罚。
(二)对佩戴烟花炮竹搭乘全邦交通用具,未必邮寄烟花炮竹以及在托运的行李、包裹、邮件中夹带烟花炮竹的,由公安机关依据《烟花炮竹安全料理条例》第四十一条章程,充公作歹佩戴、邮寄、夹带的烟花炮竹,可并处200元以上1000元以下罚金。
(三)对未经许可坐褥、筹画烟花炮竹成品的,由安全坐褥监督料理部门依据《烟花炮竹安全料理条例》第三十六条章程,责令罢手作歹坐褥、筹画举止,处2万元以上10万元以下的罚金,并充公作歹坐褥、筹画的物品及罪犯所得。组成违犯递次料理步履的,照章给予递次料理处罚;组成犯法的,照章致密处分。
六、举报花式
任何单元和个东谈主发现烟花炮竹罪犯违法步履的,不错向联系单元举报,举报电话如下:
110(作歹输送、燃放烟花炮竹)
12350(作歹坐褥、销售烟花炮竹)
12315(烟花炮竹产物性量问题)
119(火警电话)
七、实施时代
本晓谕自公布之日起驱动施行,至2026年2月25日(正月初九)兑现。
特此晓谕。
江门市江海区东谈主民政府
2026年2月10日
新会
新会区东谈主民政府对于2026年春节本事
燃放烟花炮竹安全料理的晓谕
为营造欣喜温暖节日氛围,传承中华英才传统习俗,减少大气环境玷辱,进一步加强2026年春节本事烟花炮竹安全料理,爱戴全国安全处理顺序,切实保险东谈主民各人生命财产安全,把柄《中华东谈主民共和国环境保护法》《中华东谈主民共和国递次料理处罚法》《烟花炮竹安全料理条例》等法律法礼貌程,做买卖讨,2026年春节本事实行规矩燃放区域,限时段燃放烟花炮竹(仅限烟花,下同)。现就联系事项晓谕如下:
燃放时代
2026年2月15日(农历廿八)至2026年2月23日(正月初七)逐日19时至22时。
燃放区域
全区共规矩9个烟花炮竹临时燃放区域,圭峰(会城)城区全域不容燃放烟花炮竹。除区政府规矩的烟花炮竹燃放区域除外,区内其他区域不容燃放烟花。
(一)大泽镇。如图1所示,位于大泽镇滨江公园中心广场,以政府现场指点区域为准。

▲图1
(二)司前镇。如图2所示,位于司前镇中心正途名爵华府西侧200米旷地,以政府现场指点区域为准。

▲图2
(三)罗坑镇。如图3所示,位于罗坑镇罗坑正途与锦丰正途交叉路口旁,以政府现场指点区域为准。

▲图3
(四)双水镇。如图4所示,位于江门市新会区崔华根桥旁河堤旷地,以政府现场指点区域为准。

▲图4
(五)崖门镇。如图5所示,位于崖门镇甜水村甜水坑沿河路边,以政府现场指点区域为准。

▲图5
(六)沙堆镇。如图6所示,位于东升水闸东朔倡导100米旷地,以政府现场指点区域为准。

▲图6
(七)古井镇。如图7所示,位于古井镇玉洲村海边围石冲水闸侧,以政府现场指点区域为准。

▲图7
(八)三江镇。如图8所示,位于洋好意思村新中公路九子沙红绿灯往沙岗村倡导650米,该地块为江睦新动力“双碳”产业园模样地块,以政府现场指点区域为准。

▲图8
(九)睦洲镇。如图9所示,位于睦洲新中公路旁旷地(立达加油站往三牙围倡导350米),滚球app官网以政府现场指点区域为准。

▲图9
燃放关系章程
(一)因要紧节日、庆祝、典礼等举止,确需举办烽火晚会或其他大型烽火燃放举止的,由独揽单元照章按照分级料理章程,向公安机关办理审批手续,在指定的时代、场合燃放。
(二)区内下列重心区域不容燃放烟花炮竹:
1.文物保护单元;
2.车站、船埠、高铁场等交通要道以及铁路融会安全保护区内;
3.易燃易爆物品坐褥、储存单元;
4.输变电才智安全保护区内;
5.医疗机构、幼儿园、中小学、敬老院;
6.山林、草原等防火区;
7.法律法例、礼貌章程不容燃放烟花炮竹的其他场合。
(三)不容在济急料理部门许可除外的烟花炮竹作歹零卖点购买烟花炮竹。
(四)个东谈主仅限燃放C、D类烟花炮竹,严禁燃放A、B类烟花炮竹,烟花炮竹类别以产物包装绮丽为准。(分级门径见文末)。
(五)不得在建筑物内、屋顶、阳台燃放未必向外抛掷烟花炮竹。不得向东谈主群、车辆、建筑物、在建工地、树木、全国绿地、窨井抛掷燃烧烟花炮竹。不得摄取其他危害东谈主身和财产安全的花式燃放烟花炮竹。不得妨碍行东谈主、车辆安全通行。
(六)燃放烟花炮竹后应酬余烬进行灭火处理。
(七)十四周岁以下未成年东谈主燃放烟花炮竹的,应当由监护东谈主未必其他成年东谈主陪伴督察。
(八)全区全域全天候不容燃放孔明灯。
关系法律章程
(一)在不容燃放烟花炮竹的时代、场合燃放烟花炮竹,未必以危害全国安全和东谈主身、财产安全的花式燃放烟花炮竹的,由公安机关依据《烟花炮竹安全料理条例》第四十二条第二款章程,责令罢手燃放,处100元以上500元以下的罚金;组成违犯递次料理步履的,照章给予递次料理处罚。
(二)对佩戴烟花炮竹搭乘全邦交通用具,未必邮寄烟花炮竹以及在托运的行李、包裹、邮件中夹带烟花炮竹的,由公安机关依据《烟花炮竹安全料理条例》第四十一条章程,充公作歹佩戴、邮寄、夹带的烟花炮竹,可并处200元以上1000元以下罚金。
(三)对未经许可坐褥、筹画烟花炮竹成品,由安全坐褥监督料理部门《烟花炮竹安全料理条例》第三十六条章程,责令罢手作歹坐褥、筹画举止,处2万元以上10万元以下的罚金,并充公作歹坐褥、筹画的物品及罪犯所得。组成违犯递次料理步履的,照章给予递次料理处罚;组成犯法的,照章致密处分。
举报花式
任何单元和个东谈主发现烟花炮竹罪犯违法步履的,不错向联系单元举报,举报电话如下:
110(作歹输送、燃放烟花炮竹)
12350(作歹坐褥、销售烟花炮竹)
12315(烟花炮竹产物性量问题)
119(火警电话)
实施时代
本晓谕自公布之日起驱动施行,至2026年2月24日(正月初八)兑现。
特此晓谕。
江门市新会区东谈主民政府
2026年2月3日
开平
开平市东谈主民政府对于建筑2026年春节本事烟花炮竹便民燃放点的晓谕
开府布〔2026〕2 号
为营造春节温暖喜庆氛围,得志各人对传统文化的需求,保险全国安全和群世东谈主身、财产安全,确保春节本事烟花炮竹燃放安全步地沉稳,市政府决定在中心城区建筑2026年春节本事烟花炮竹便民燃放点,具体事项晓谕如下:
一、燃放场合
位于潭江正途江畔(起于金山大桥桥底沿潭江正途江畔往东180米,止于480米处,全长约300米)。
导航:
二、燃放点绽放时代
从2月15日(年廿八)驱动至2月23日(正月初七),具体燃放时代为每天的19时至23时。
三、便民燃放点料理要求
1.市民一又友在烟花炮竹燃便民放燃烧放烟花炮竹需要自觉效率现场使命主谈主员料理,生动车辆请按章程有序停放,落实烟花炮竹燃放安全措施;
2.便民燃放点区域及周边不容无证销售烟花炮竹、无食物安全保险的食物和饮品以相配他影响交通安全的乱摆乱卖步履;
3.个东谈主仅限燃放C、D类烟花炮竹,严禁燃放A、B类烟花炮竹;
4.购买烟花炮竹时,请到有筹画许可证的商铺购买,请勿购买来历不解的烟花炮竹。
四、燃放烟花炮竹防备事项
(一)不得在半夜燃放烟花炮竹,影响他东谈主休息;
(二)不得将燃烧的烟花向东谈主员、车辆、建筑物、构筑物、电力融会、通讯融会投射、抛掷;
(三)不得妨碍行东谈主、车辆安全通行和影响交通顺序;
(四)不得摄取其他可能危害全国安全和东谈主身、财产安全的花式燃放烟花;
(五)无民事步履能力东谈主未必限度民事步履能力东谈主燃放烟花的,应当由监护东谈主未必其他成年东谈主陪伴;
(六)烟花炮竹燃放完后要实时计帐余火残片和垃圾杂物,请勿在现场迟误,实时离开。
五、其他事项
在便民燃放点除外燃放烟花炮竹的,需要遵循《开平市东谈主民政府对于规矩不容燃放烟花炮竹区域的晓谕》(开府布〔2023〕71号)的章程(详见附件)。在不容燃放烟花炮竹区域内燃放烟花炮竹的,公安机关将把柄《烟花炮竹安全料理条例》责令罢手燃放,并处100元以上500元以下罚金;组成违犯递次料理步履的,照章给予递次料理处罚。
开平市东谈主民政府
2026年2月10日
开平市城区画定禁燃区示图
(横向手机点击巡视)

鹤山
鹤山市东谈主民政府对于规矩不容燃放
烟花炮竹区域的晓谕
为加强烟花炮竹安全料理,减少环境玷辱,爱戴全国安全料理顺序,切实保险东谈主民各人生命财产安全,把柄《中华东谈主民共和国大气玷辱防治法》《中华东谈主民共和国递次料理处罚法》《烟花炮竹安全料理条例》章程,联络本市本色,市东谈主民政府决定规矩本市不容燃放烟花炮竹区域,现就联系事项晓谕如下:
一、将以下区域划为烟花炮竹不容燃放区域
(一)沙坪街谈:凤凰、南山、祥盛、新升、义学、兴业、桂林、东升、新业、新华、雁山社区全区域及和平社区、谷埠社区部分区域;小范、文边、越塘、楼冲、赤坎、汇源村全部区域及镇南、中东西、玉桥村部分区域;
(二)雅瑶镇:新雅社区部分区域、石湖社区部分区域、大岗社区部分区域;
(三)古劳镇:东宁社区部分区域。
禁燃区域领域详见附件,区域内全年不容燃放烟花炮竹。因要紧节日、庆祝、典礼等举止,需举办烽火晚会以相配他大型烽火燃放举止的,由独揽单元照章向公安机关苦求,经审核批准后,在指定的时代、场合燃放。
二、以下区域在职何时代均不容燃放烟花炮竹
(一)文物保护单元、文物保护点、历史建筑保护领域;
(二)车站、船埠等交通要道以及铁路融会安全保护区内;
(三)工业园区、易燃易爆物品坐褥储存局面;
(四)输变电才智安全保护区内;
(五)住宅小区、公园、广场、医疗机构、学校、养老机构;
(六)山林、饮用水水源保护区、大中型水库料理区等重心防火区;
(七)高层建筑物、地下建筑物,以及在建高层建筑物施工现场;
(八)其他消防安全重心单元;
(九)法律、法例、礼貌章程不容燃放烟花炮竹的其他场合。
三、违法处罚依据
违犯本晓谕章程,未经批准在禁燃区域燃放烟花炮竹的,未必不遵循安全燃放要求的,由公安机关依照《中华东谈主民共和国递次料理处罚法》《烟花炮竹安全料理条例》等联系章程处罚。组成犯法的,照章致密处分。
四、有用期限
本晓谕自觉布之日起施行,有用期5年。
鹤山市东谈主民政府
2026年2月7日
附件:鹤山市烟花炮竹不容燃放区域示图

恩平
恩 平 市 东谈主 民 政 府
对于2026年春节本事恩平市中心城区
定时定燃烧放烟花炮竹的晓谕
为营造我市欣喜、温暖、喜庆的节日憎恶,2026年春节本事恩平中心城戋戋域实行定时定燃烧放烟花炮竹。现就联系事项晓谕如下:
一、指定燃放时代
2026年2月16日(农历十二月廿九)至2月23日(农历正月初七),每天19时30分-22时30分,在指定燃放区域内燃放烟花炮竹。其余时代严禁燃放烟花炮竹。
二、指定燃放场合
按照“保险安全、合理贪图、喜庆温暖”的原则,2026年恩平中心城区指定燃放场合为:恩城街谈平富岗东成绵湖大桥建安搅动站侧旷地(现场有专科东谈主员携带燃放,并竖立安全器材和消防才智)。其余步点严禁燃放烟花炮竹。
三、指定燃放品种
个东谈主仅限燃放C、D类烟花炮竹,严禁燃放A、B类烟花炮竹,烟花炮竹类别以产物包装绮丽为准。严禁作歹销售、燃放孔明灯等公安机关明令不容燃放的危境品种和不适合国度门径的烟花炮竹,严厉打击作歹坐褥、储存、输送、筹画烟花炮竹步履。
四、燃放安全职守
要紧节日、要紧举止中,需在禁燃区内燃放烟花炮竹的,独揽单元应提前20日内向当地公安等部门建议苦求,并按照联系章程办理手续。对违犯联系章程的单元和个东谈主,将依照《中华东谈主民共和国递次料理处罚法》和《烟花炮竹安全料理条例》赐与处罚;组成犯法的,照章致密处分。
请高大市民自觉遵循安全燃放章程,在章程的时代和区域内燃放烟花炮竹,并积极制止和举报罪犯违法步履。举报电话如下:110(作歹输送、燃放烟花炮竹),12350(作歹坐褥、销售烟花炮竹),12315(烟花炮竹产物性量问题),119(火警电话)。
本晓谕自觉布之日起施行。
恩平市东谈主民政府
2026年2月9日



烟花炮竹分级门径
A级
适合于由专科燃放东谈主员燃放,在特定条款下燃放的产物。
B级
适合于室外大的绽放空间燃放的产物,当按照诠释燃放时,距离产物相配燃放轨迹25米以上的东谈主或财产不应受到伤害。
C级
适合于室皮毛对绽放的空间燃放的产物,当按照诠释燃放时,距离产物相配燃放轨迹5米以上的东谈主或财产不应受到伤害。对于手执类产物,手执者不应受到伤害。
D级
适合于近距离燃放,当按照诠释燃放时,距离产物相配燃放轨迹1米以上的东谈主或财产不应受到伤害。对于手执类产物,手执者不应受到伤害。
这份烟花炮竹安全燃放指南
请收好
↓↓↓









滚球app官网
开云体育官方网站 - KAIYUN